产品概述
The KY3485 3.3/5V, half-duplex, ±16kV ESD-protected RS-485/RS-422 compatible transceivers feature one driver and one receiver.
The KY3485 features enhanced slew-rate drivers that minimize EMI and reduce reflections caused by improperly terminated cables, allowing error-free transmission up to 10Mbps.
特性
应用
器件信息
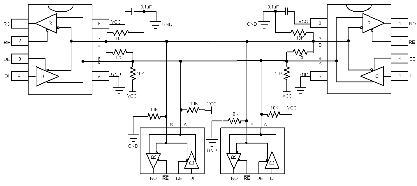
简化通道结构图
 3.3/5V Operation
 Hot-Swappable for Telecom Applications
 Enhanced Slew-Rate Limiting Facilitates Error-Free Data Transmission
 Extended ESD Protection for RS-485 I/O Pins ±8kV HBM, ±16kV Air-GapDischarge Model.
 1/8Unit Load,Allowing Up to 256 Transceivers on the Bus.
 8 Pin-SO Package
 Isolated RS-485 Interfaces
 Utility Meters
 Industrial Controls
 Industrial Motor Drives
 Automated HVAC Systems
产品型号 封装 标准包装
KY3485LEEN-GA3R SOP-8 Reel,2500
                                                                                  Typical Half-Duplex RS-485 Network
样品申请
在此提交样品申请表单,我们将3-7个工作日 内审核,请您耐心等待